咨询热线

0898-08980898

产品中心
您当前的位置: 首页 > 产品中心 > 第六系列
第一系列 第二系列 第三系列 第四系列 第五系列 第六系列

实现漏感能量回收利用立锜推出PWM控制器芯片RT7795

时间:2026-02-09 20:28:06
更多
  

  AHB是 Asymmerical Half-Bridge 非对称半桥的缩写,AHB控制架构是上管导通时将能量存储在谐振电容与变压器中,下管导通时将电容和变压器的能量传递到次级。

  相比传统反激式变压器漏感能量作为发热消耗,AHB控制器不仅实现了漏感能量的回收利用,还能将能量存储于变压器和谐振电容中,减小了变压器体积,同时还实现了主开关管零电压开通以及同步整流管零电流开通和关断,减小了开关损耗。实现了高效率小体积!

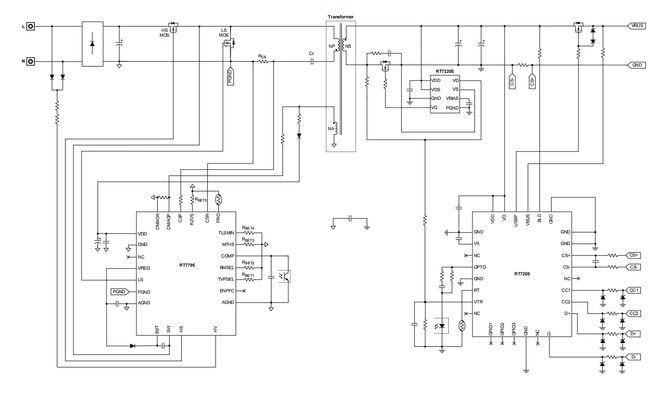
  充电头网了解到立锜科技推出了整套AHB方案芯片,PFC芯片RT7333,AHB控制器芯片RT7795,SR芯片RT7220E,协议芯片RT7209,应用于大功率电源设计。

  在能效需求更高的USB-PD,PC,NB,TV,Monitor电源中,PFC可以作为单独的应用,搭配后级的功率转换器,也可以搭配RICHTEK自家的AHB进行配套使用,外围器件的精简,方便客户设计和调试,实现高效率。

  RT7795是立锜推出的一款专为非对称半桥(AHB)转换电源设计的PWM控制器芯片,内置625V高压启动器件,输出功率可达300W,支持5-48V输出电压,内置X电容放电,采用连续谐振工作模式,可有效地减少次级侧同步整流器的功耗损失。

  RT7795通过专利的抖频方式有效解决潜在的音频噪声问题,将噪声的能量和频率分散。RT7795内置多种保护机制,采用WQFN-24L封装,适用于大功率氮化镓快充电源设计。

  搭配配套的SR控制器RT7220E,可以确保功率部分全套方案的完整设计,实现更高效和快捷的设计和应用。

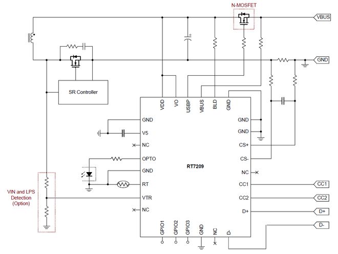
  对于USB-PD或可编程电源应用,将RT7795与次级侧控制器RT7209配对,可确保设计稳健安全,保护依赖于其的电源和连接系统。

  立锜科技专注于提供高效率、高可靠性、小体积、300W等级大功率整套电源解决方案。推出的RT7795,通过非对称半桥结构AHB和先进的控制技术,不仅能有效回收利用漏感能量,还通过零电压开通和零电流关断技术显著减少了能量损失和发热,从而提升了系统的效率。具备多种保护机制,实现高可靠性。

  对于需要扩展功率范围的USB-PD和其他大功率应用,RT7795与RT7209等次级控制器的配合,进一步保证了系统设计的稳健性和安全性,为用户提供了可靠的电源和解决方案。

  AHB以和LLC相似的拓扑架构,实现LLC一致的效率,满足高效率小体积以及宽电压输出的需求。且对比于LLC,可以做到更低的成本。

地址:海南省海口市   电话:0898-08980898
传真:0896-98589990
ICP备案编号:琼ICP备xxxxxxxx号